一、造纸污泥回用调节剂产品简介
造纸污泥回用调节剂(污泥包裹剂)是我公司与造纸科研机构合作研发生产,经客户使用后,改进再改进再提升,质量稳定,品质良好的造纸污泥回用产品(复合型二合一)。
二、造纸污泥回用调节剂作用机理
该产品在污泥添加的过程中,使污泥产生分子支链,让它有良好的亲和力,产生新的反应,和浆内纤维有机的结合在一起形成铰链作用,增强了污泥和浆料的混合搭配,使污泥均匀地填充到浆料中,使纸页的匀度得到了改善,提加了湿纸页的强度和生产效率,减轻了污水处理的压力。
项目 | 指标 |
外观 | 黄色乳液 |
密度 | ≤1.15g/cm2(25℃) |
溶解性 | 可与水按比例互溶 |
PH 值(25℃) | 3-7 |
毒性 | 无明显毒性、无明显毒蚀、无刺激 |
保质期 | 6 个月(5-30℃密封) |
三、造纸污泥回用调节剂工艺指标
四、造纸污泥回用调节剂用法、用量
1、加入方式:用计量泵在线稀释后连续添加在污泥添加泵后,初始用量为1-2kg/T 纸,然后根据污泥浓度及用量变化产生的效果进行调节。
2、污泥的加入位置:成浆池。
3、污泥的加入量:50-150kg/T 纸。
五、造纸污泥回用调节剂包装、储存
包装:200kg、1000kg 塑料包装桶储存:存放于阴凉通风处
保质期:六个月(5-30℃密封)
六、造纸污泥回用调节剂注意事项
1、产品储存温度10-30℃,开盖后3-5 天用完。
2、如不慎溅入眼睛,请立即用水清洗,如有不适,立即就医。
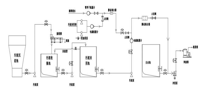
七、造纸污泥回用调节剂污泥回用工艺流程
仅供参考,根据现场情况加入